
据央广网报谈,近日,广东清远的李女士向央广网啄木鸟消费者投诉平台反馈,她新购买的周生生足金福袋挂坠率领一天后即被刮花,并出现白色踪影。因对饰品含金量产生怀疑,她将挂坠送检,效用发现不同点位的金含量数据存在互异。关连词,当其据此条件退货时,却一度遭到隔断。记者采访中,销售门店和周生生方面则默示,出于至心可退货,景观追随到巨擘机构检测。
李女士购买的挂坠(受访者供图 央广网发)
足金挂坠刮花现白色踪影
初步换取退货条件遭隔断
“我是本年1月5日在广东省清远市清城区远盈时期广场的周生生店购买的首饰,其时思着品牌大,品性有保险,没思到会出现这种问题。”李女士在承袭记者采访时回忆说。据她先容,今日她与妹妹一同赶赴该店,共购买了三款黄金饰品,其中她个东谈主滥用4215元,购入一个足金福袋挂坠(价钱2306元)和一个足金小羊挂坠(价钱1909元),妹妹则购买了一个同款足金福袋挂坠。
像片炫耀,挂坠刮花位置出现白色踪影(受访者供图 央广网发)
李女士说,挂坠购买后并未立即率领,直至1月13日晚才上身。关连词,其中的足金福袋挂坠率领一天便被刮花并流露白色踪影。
“1月14日我在家烧饭、拖地,还在阳台教小孩写功课,没作念什么重活,也没斗争过特地物品。”她回忆说,当寰宇午就发现福袋挂坠被刮花,还出现了白色的踪影。
1月17日,李女士赶赴周生生门店换取,门店怀疑是她率领不当导致的,“他们问我是不是用了香水、化妆品,弄到挂坠上,还说我不会率领,把问题都懊恼于我”。换取经由中,门店曾建议售后决策,称不错将福袋挂坠拿回厂家斥地。但李女士以为,足金福袋挂坠刮花后出现白色踪影,可能存在质地问题,应该退货退款,但门店坚称不成退货,两边未能实现一致。
记者从李女士提供的有关材料中看到,涉事的福袋挂坠购买笔据澄清齐全,款号等信息王人全。
李女士提供的挂坠收条(受访者供图 央广网发)
检测效用炫耀不同点位金含量不同
记者致电后售货门店默示不错退货
李女士说,福袋挂坠刮花后,周生生方面责任主谈主员曾在微信中说明,称家具黄金纯度有保险,“周生生这样大的一个品牌,斗鱼体育(DouYuSports)官网入口寰宇直营店,如若是金包银,那还得了”“周生生直营店金的纯度,您迷漫是不错宽解的”。当李女士建议黄金纯度质疑时,该责任主谈主员默示“炼炼”,并建议她去毅然,但同期又称“专科的毅然在那里我也不知谈”“烧熔它你就戴不显著”。
周生生责任主谈主员给李女士的反馈(受访者供图 央广网发)
1月27日,李女士赶赴清远市清城区某从事黄金回收业务的门店,对福袋挂坠进行光谱检测。“我前后测了七八次,换了好多个点位,相配是刮花的那一面,测了好多地点都不纯。”李女士先容说,检测经由中,责任主谈主员归来挂坠“刮到了铁”,专诚对福袋挂坠进行了清洗,效用洗完之后检测效用如故含有其他物资,黄金纯度依然不达标。
像片炫耀,四个点位的金含量存在互异(受访者供图 央广网发)
李女士提供的检测效用像片及视频炫耀,该挂坠纯度最高点位金含量为99.99%,但其他点位的检测效用却出现了不同的数据:其中一个点位金含量为96.21%,另一个点位为83.35%,最低的一个点位仅为64.37%。金含量最高点位和最低点位收支35.62%。
此外,检测效用像片还炫耀,a8体育app挂坠中含有铁、银、钯等多种其他金属元素。李女士说,为了考据检测的准确性,我方还将率领多年的黄金耳饰带到该店进行检测,效用都达到了足金范例,同批次购买的小羊挂坠也仅检测一次便炫耀纯度达标。
{jz:field.toptypename/}李女士说,检测东谈主员看到效用后也感到不测,他们称:“这种情况相比罕见,一般黄金饰品纯度都是99%以上,怎么会一面达标一面含有铁质,纯度差这样多?”
记者查阅国度范例《GB11887-2024首饰贵金属纯度的规定及定名体式》获悉:Au990(俗称足金)金含量不低于990‰,Au999(俗称千足金)金含量不低于999‰。
归拢个足金挂坠,为何不同点位测出的金含量出现彰着互异?采访中,记者曾商榷李女士,但愿其提供检测门店的详备信息,以便进一步核实。但李女士称,这次检测为免费检测,具体门店信息未便涌现。
李女士购买的福袋挂坠被刮花,还出现白色踪影,是否稳健退货范例?1月30日9时许,记者致电涉事周生生门店,该店邱姓店长以“此事有专东谈主处理”为由,婉拒了采访。在记者致电后,李女士在11时许接到周生生销售门店的微信留言,称“经与公司换取,不错把发白的那件货物单独退货”。
周生生方面回复:出于对客户的至心,愿退货,可追随进行巨擘检测
1月31日,自称是周生生方面的责任主谈主员回复记者称:“李女士1月5日购买了挂坠,17日到店反馈挂坠上出现白色踪影,经核实非质地问题,不稳健编削货计谋,初步建议返厂鼎新。探究到春节周边,出于对客户最大的至心,我司景观为其提供退货做事。”
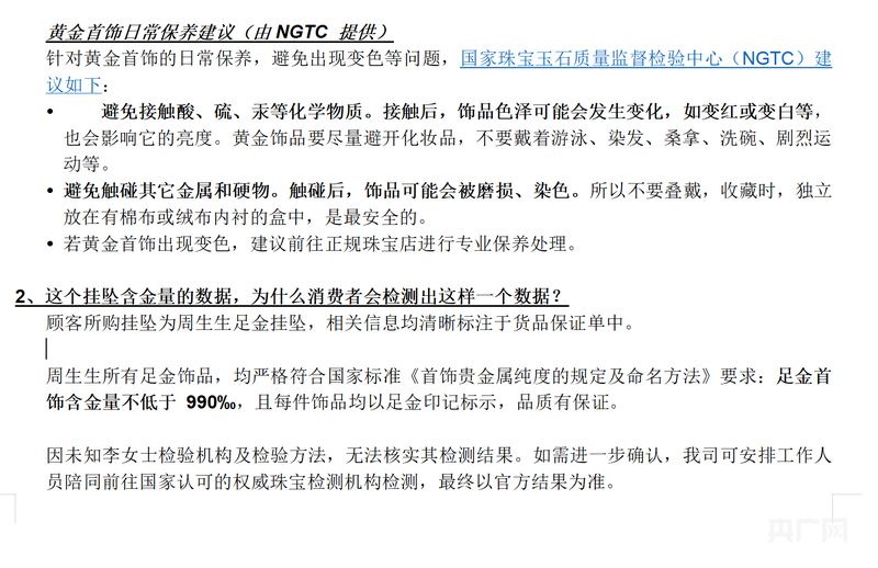
周生生方面责任主谈主员告诉记者,周生生通盘足金饰品,均严格稳健国度范例《首饰贵金属纯度的规定及定名体式》条件:足金首饰含金量不低于 990‰,且每件饰品均以足金钤记标示,品性有保证。
因未知李女士造就机构及造就体式,无法核实其检测效用。如需进一步阐述,可安排责任主谈主员追随赶赴国度认同的巨擘珠宝检测机构检测,最终以官方效用为准。
自称是周生生方面责任主谈主员给记者的回复(记者截图 央广网发)
监管部门仍是介入和解纠纷
建议去第三方巨擘机构毅然
李女士所作念的光谱检测究竟是什么?其效用能否动作维权依据?带着疑问,记者照拂了一位黄金饰品加工限制的业内东谈主士。该东谈主士先容,光谱检测全称是X射线荧光光谱法检测,属于无损检测神志,具有检测高效的特色,但这类检测更适用于初步筛查,并不适逢迎为最终的判定依据。
“影响光谱检测数据的身分较多,比如消费者率领时可能斗争到其他物资,或是光谱仪参数校准存在偏差等。咱们此前就遭遇过金银同戴导致名义检测出银元素,但经烧熔后检测纯度达主义情况,访佛因沾染杂质影响检测效用的情况并不罕见。”该东谈主士建议,李女士可更换专科检测机构进一步考据挂坠的内容金含量。
李女士的有关投诉(受访者供图 央广网发)
记者了解到,在退货诉求遭到门店隔断后,李女士通过12315App提交了有关投诉。属地清远市清城区市集监督解决局新城市集监督解决所的有关责任主谈主员向央广网记者阐述,他们已接到李女士的投诉,且观望了其提供的光谱检测效用。
该责任主谈主员先容,当今正在对此起消费纠纷进行和解,“周生生那边也有专东谈主对接处理,具体事宜都在换取鼓励中”。
对于李女士提供的光谱检测效用,该责任主谈主员默示,由于这次检测是李女士擅自单独进行的,难以保证效用的准确性、客不雅性,因此建议两边协商将福袋挂坠送往第三方专科机构进行庄重毅然。
记者进一步追问,若两边协商后废弃毅然,市集监督解决部门是否能依据现存情况主动介入,对福袋挂坠金含量开展毅然责任,该责任主谈主员并未给出明确复兴。
李女士则向记者默示,当今她尚未笃定是否承袭周生生建议的退货决策,也未明确下一步是否将福袋挂坠送往第三方专科机构进行检测。
足金福袋挂坠为何出现白色踪影?涉事方是否会将挂坠送往巨擘机构检测?后续事件阐述,记者将合手续温雅。
(概述自央广网)